联系电话

微信同号

聚创学历提升 > 高升专 > 专升本 > 自学考试 > 正文

自考与统招的优势对比解析!看完找到你的最优解!

点击量: 158 发布时间: 2026-03-26 14:26 微信号:18064481435



距离4月自考仅剩17天!临近自考和统招升本考试关键时间点,而每年都会有很多考生会纠结万一落榜是否需要参加自考升本,下面学长给大家简单的分析一下两个学历的优势及劣势,仅供参考:

自考与统招专升本的报考优势对比分析

自考专升本报考优势

(1)报考限制少:

无年龄、职业、学历等严格限制,专科在读或毕业后均可报考,同时相对而言除了医学类等特殊专业,院校专业报考限制较少;

(2)学习方式灵活:

以自学为主,无需到校上课。考生可根据自己的工作及生活日程自由安排学习时间和进度,不受地域和时间的束缚,适合时间碎片化、无法进行全日制学习的人群;

(3)毕业年限灵活:

自考考试科目一般有12—16门左右,考生可根据自己的时间安排报考科目数量,每次最多可报4门,只要所有科目考完并且都达到60分,在完成实践考核后即可申请毕业。

(4)成本相对较低:

主要费用为考试报名费、教材费等,如果是自主学习,总体花费较少,经济压力较小;而对于统招专升本,公办学校一年学费已达6千甚至更高,独立及私立学校1w-3w不等。

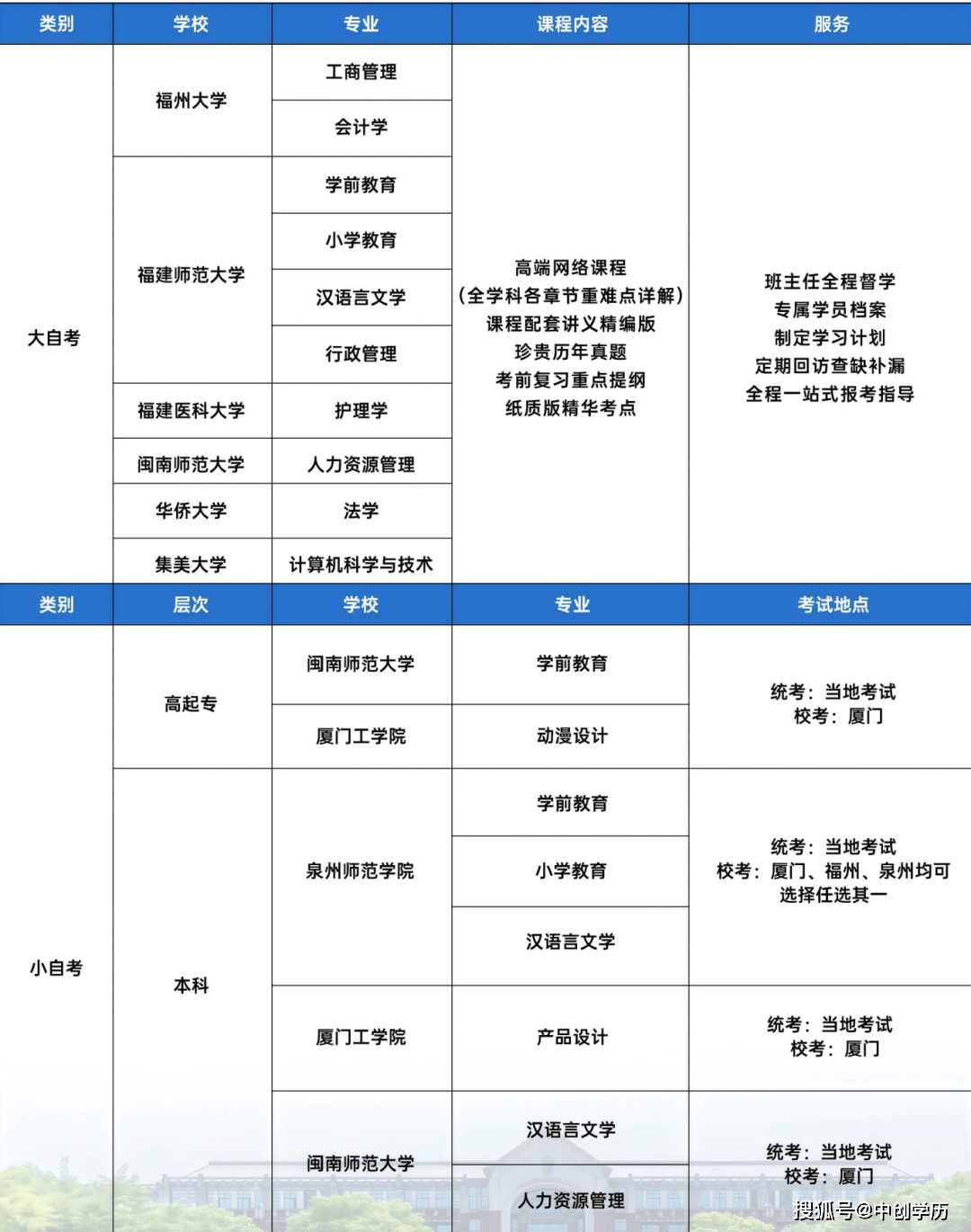
2026福建自考院校专业

统招专升本优势

(1)学历认可度高:

统考专升本属于第一学历本科,毕业获取全日制本科学历,与普通高考本科生学历等同,在传统观念上会有更多人认可;

(2)学习资源较为丰富

统招升本的同学是可以在校进行两年的全日制学习,完整的体验系统的本科教育课程体系,以及相对丰富的校园学术资源和实践活动机会;

(3)完整的大学校园生活体验:

统招升本的同学虽然只在校体验1年半的全日制学习,但相对于自己的大学生活也能有所丰富;

自考与统招专升本报考劣势相关分析

工作簿1_Sheet1.png

综上所述,其实不管是哪种学历都有相应的优劣势,考生只需根据自己的选择走,不管如何,只要有向上奋进的积极心态,即使是第二本科学历, 也一样能发光。而作为第二学历本科,也同样拥有可以发光发热的用武之地:

报考研究生

自考本科毕业生不论是否已取得学位,只要已获得本科毕业证书,就能按照大学本科毕业生身份报考全国硕士研究生统一招生考试;

就业应聘

自考本科学历近几年社会认可度越来越高,如今社会上多数企业不会再有卡第二学历的问题,因此在公司职位晋级等方面同样有效;

考公考编

自考本科学历一样是学信网可查、国家认可的成人学历,因此在考公考编上,没要求必须要第一学历的,只要是本科学历的岗位报考条件考生都可以根据相应的专业要求进行报考;

  扫描下方二维码,或添加微信号,了解自考、成考等相关资讯,更有历年真题、考试大纲等你领取。

      

  随着踏入社会,很多人都无缘全日制学历的提升自己,那么其实通过成人高等教育的方式来提升自己:


  初中、中专、高中、大专学历想要拿大专、本科学历的,可以考虑成人高等教育的方式:自学考试成人高考等学历提升形式获取;


  想要学历提升?不知道怎么选择?咨询在线老师或快速添加老师微信:180 3016 3057(手机微信同号)免费咨询


关注我们

微信搜索关注「中创学历提升培训中心」公众号

资讯、规划、真题、资料等你来领

联系我们

电话:厦门市集美区珩山街993号

电话:18064481435(微信同号)