联系电话

微信同号

聚创学历提升 > 高升专 > 专升本 > 自学考试 > 正文

福建省2026自考报名最新流程发布!本周正式开启报名!

点击量: 243 发布时间: 2026-01-26 15:57 微信号:18064481435



福建省自学考试考务考籍管理最新系统于1月26日正式上线运行,所有用户第一次登录系统均须重新注册账号及完成实人认证,在籍考生登录系统后,会关联到考生已有的准考证号信息,选择本次考试所需准考证号后进入系统。

1.新生网上报名时间(含证件照上传):2026年1月28日9:00—2月6日12:00;

2.网上报考课程时间:2026年1月28日9:00—2月6日17:00。

考生完成注册后,在籍考生选择本次考试所需准考证进行报考;新考生按系统提示进行报名报考。考生须对所填报的个人信息和报考信息的准确性负责,禁止他人替代报名,若因他人替代报名造成信息有误,责任由考生本人承担。

在籍考生报考流程图:

自考新生注册报考流程:

2026福建自考报名系统操作指南

2026年起,自学考试报名报考工作将启用新版系统。所有考生需完成新用户注册。注册后,在籍考生选择本次考试所需准考证进行报考;新考生按系统提示进行报名报考。

(1)考生需在注册界面根据界面内容填写信息,并点击注册;

(2)考生注册成功后会跳转至登录页,考生按照信息采集要求完成实名认证。带「*」的字段为必填项,请准确填写;

(3)进入实名认证界面,填写姓名,身份证号点下一步;直到填写自己的邮箱后代表实名认证完成可以退出;

(4)实名认证完成后进入考生报名报考模块,面向社会开考专业新考生申请准考证,完成考生信息填写。

★在籍考生进入系统后若没有显示旧准考证,表示旧准考证关联的身份证件信息与实名认证的信息不一致,需持身份证原件到现场办理相关手续方可报名。

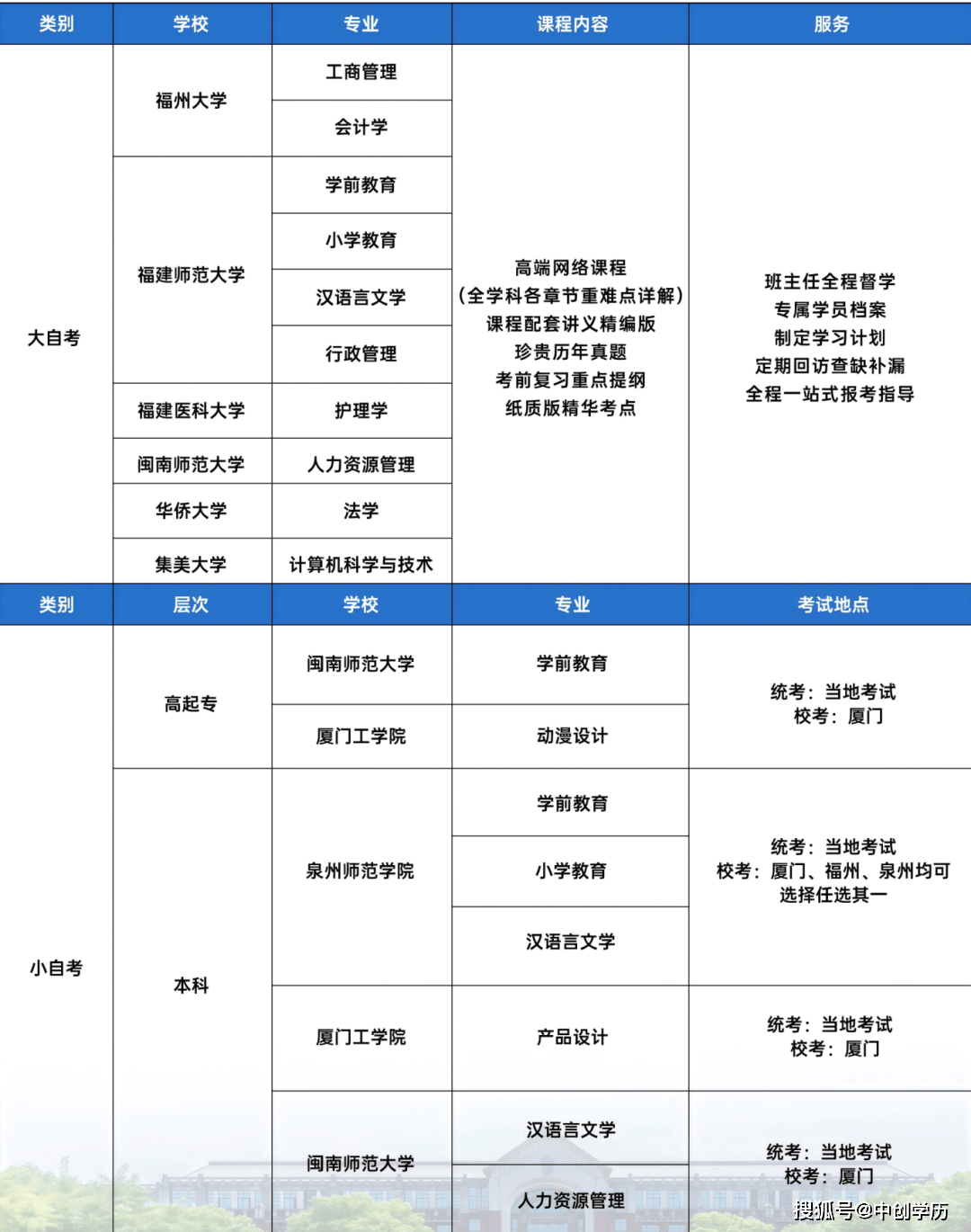
2026福建自考报考院校详情参考

以上为福建省26年自考各院校可报考专业大致详情,自考新生在选择专业及院校填报前,可参考以下几个因素:

(1)一般来说,选择专业,以兴趣爱好为根本,以就业为导向;

(2)在职工作的同学,最好将学历的提高与本职工作挂钩,这样更有针对性,学习效果也比较好。

(3)同时,需尽量避开自己的弱势专业。选择自己擅长的,或是感兴趣的,这样会让自己在备考期间更有积极性。

  扫描下方二维码,或添加微信号,了解自考、成考等相关资讯,更有历年真题、考试大纲等你领取。

      

  随着踏入社会,很多人都无缘全日制学历的提升自己,那么其实通过成人高等教育的方式来提升自己:


  初中、中专、高中、大专学历想要拿大专、本科学历的,可以考虑成人高等教育的方式:自学考试成人高考等学历提升形式获取;


  想要学历提升?不知道怎么选择?咨询在线老师或快速添加老师微信:180 3016 3057(手机微信同号)免费咨询。


关注我们

微信搜索关注「中创学历提升培训中心」公众号

资讯、规划、真题、资料等你来领

联系我们

电话:厦门市集美区珩山街993号

电话:18064481435(微信同号)