联系电话

微信同号

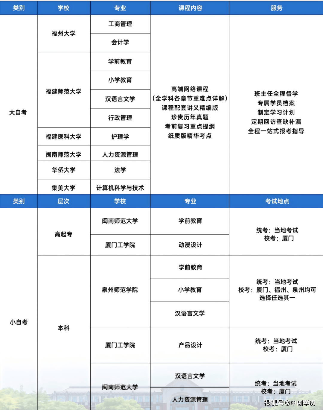
聚创学历提升 > 高升专 > 专升本 > 自学考试 > 正文

福建省4月自考报名时间确认!1月28日起进行报考!

点击量: 282 发布时间: 2026-01-19 17:04 微信号:18064481435



2026年上半年高等教育自学考试将于4月11日至12日举行。根据省教育考试院最新通知,我省2026年4月自考报名工作将于1月28日至2月6日进行。

2026年4月自考报名详情:

1.新生网上报名时间(含证件照上传):

2026年1月28日9:00—2月6日12:00。

2.网上报考课程时间:

2026年1月28日9:00—2月6日17:00。

4月自考课程考试安排表:

在籍自考生4月报考注意事项

在籍考生在报考过程中发现个人信息资料(含姓名存在生僻字、性别、民族、出生年月、身份证号)需更改的,按以下要求进行更改:

(1)时间:更改应在新生网上信息确认时间内(不含双休日)

(2)材料:持本人二代居民身份证原件及复印件一份(姓名存在生僻字者在身份证复印件上注明拼音);更改姓名还需出具居民户口簿原件及本人申请报告。

(3)地点:面向社会开考专业考生到当地教育招生考试机构进行更改;试点、衔接、二学历专业考生到所属主考院校进行更改。

2026年4月自考院校专业报考攻略

(1)自考报名材料:

①相应的学历证书原件及复印件。

②本人身份证(或军官证)原件及复印件。

③有效的业务工作证明(填写并加盖注册表单位意见栏的公章)。

④本人近期1寸同底免冠照片2张,2寸同底免冠照片1张(贴在报名表指定位置)。

⑤如实填写省人事考试报名信息卡

(2)考生信息填写注意事项

考生须本人登录个人自考报名管理系统综合业务平台,选择模块进入系统报名报考,并对本人所填报的个人信息和报考信息准确性负责。

禁止他人替代考生报名,如有违反而造成信息有误,责任由考生本人承担。

(3)考生报考信息填写规范

新生要如实认真填写各项基本信息,严格按照自考新生网络报考报名证件照要求上传本人近期标准电子证件照,确保准确无误。

考生因填写错误、照片过度PS或达不到标准要求,产生的后果由考生自行承担。

身份验证过程中人脸识别未通过的考生须携带本人身份证件,在新生网上信息确认时间内(不含双休日)到报名点所在地的教育招生考试机构进行身份识别,确认考生信息。

  扫描下方二维码,或添加微信号,了解自考、成考等相关资讯,更有历年真题、考试大纲等你领取。

      

  随着踏入社会,很多人都无缘全日制学历的提升自己,那么其实通过成人高等教育的方式来提升自己:


  初中、中专、高中、大专学历想要拿大专、本科学历的,可以考虑成人高等教育的方式:自学考试成人高考等学历提升形式获取;


  想要学历提升?不知道怎么选择?咨询在线老师或快速添加老师微信:180 3016 3057(手机微信同号)免费咨询


关注我们

微信搜索关注「中创学历提升培训中心」公众号

资讯、规划、真题、资料等你来领

联系我们

电话:厦门市集美区珩山街993号

电话:18064481435(微信同号)